Skip to content
  • 認識植髮
  • FUT (FUSS)
  • FUE
  • 植髮機器人
  • Home
  • ブログ

皮膚科 陳建勲

hair line is always headline . 清潔感や匂いは大事。

Month: May 2015

Posted in Uncategorized

突發奇想:高位FUE 救M型禿??

Posted on 2015/05/302015/09/29 by kenkunchen 植髮 陳建勲

notes-514998_1280 Continue reading “突發奇想:高位FUE 救M型禿??” →

Posted in ARTAS, FUE, 植髮機器人

FUE 會是哪些人的菜? 

Posted on 2015/05/302015/09/29 by kenkunchen 植髮 陳建勲

gesture-772977_1280 Continue reading “FUE 會是哪些人的菜? “ →

Posted in FUE

FUE 不方便的地方

Posted on 2015/05/252015/09/29 by kenkunchen 植髮 陳建勲

so-embarrassed-567181366x76856718 Continue reading “FUE 不方便的地方” →

Posted in 植髮方法

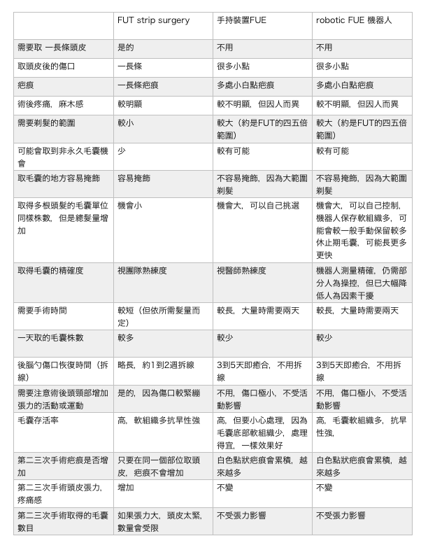
FUT , FUE, Robotic FUE 比較表

Posted on 2015/05/192019/06/19 by kenkunchen 植髮 陳建勲

スクリーンショット 2016-02-13 午後2.13.05 Continue reading “FUT , FUE, Robotic FUE 比較表” →

Posted in FUE, 副作用

FUE 手術後後腦勺白色點狀痕跡

Posted on 2015/05/192018/09/14 by kenkunchen 植髮 陳建勲

スクリーンショット 2018-09-14 14.05.41.png Continue reading “FUE 手術後後腦勺白色點狀痕跡” →

Posted in FUE

FUE  副作用

Posted on 2015/05/192015/09/29 by kenkunchen 植髮 陳建勲

thumb-440352_1280 Continue reading “FUE  副作用” →

Posted in ARTAS, 植髮機器人

植髮機器人=FUE?

Posted on 2015/05/082015/09/29 by kenkunchen 植髮 陳建勲

tom-mix-400669 Continue reading “植髮機器人=FUE?” →

May 2015
S M T W T F S
 12
3456789
10111213141516
17181920212223
24252627282930
31  
« Apr   Jun »

Enter your email address to subscribe to this blog and receive notifications of new posts by email.

Join 578 other subscribers
  • 認識植髮
  • FUT (FUSS)
  • FUE
  • 植髮機器人
  • Home
  • ブログ
Blog at WordPress.com.
  • Subscribe Subscribed
    • 皮膚科 陳建勲
    • Join 34 other subscribers
    • Already have a WordPress.com account? Log in now.
    • 皮膚科 陳建勲
    • Subscribe Subscribed
    • Sign up
    • Log in
    • Report this content
    • View site in Reader
    • Manage subscriptions
    • Collapse this bar

Loading Comments...